發新話題
打印

台灣新例?!

台灣新例?!

DIY : 紙上得來終覺淺, 絕知此事要躬身 !

《河湟有感》司空圖
一自蕭關起戰塵,河湟隔斷異鄉春。漢兒盡作胡兒語,卻向城頭罵漢人。

TOP

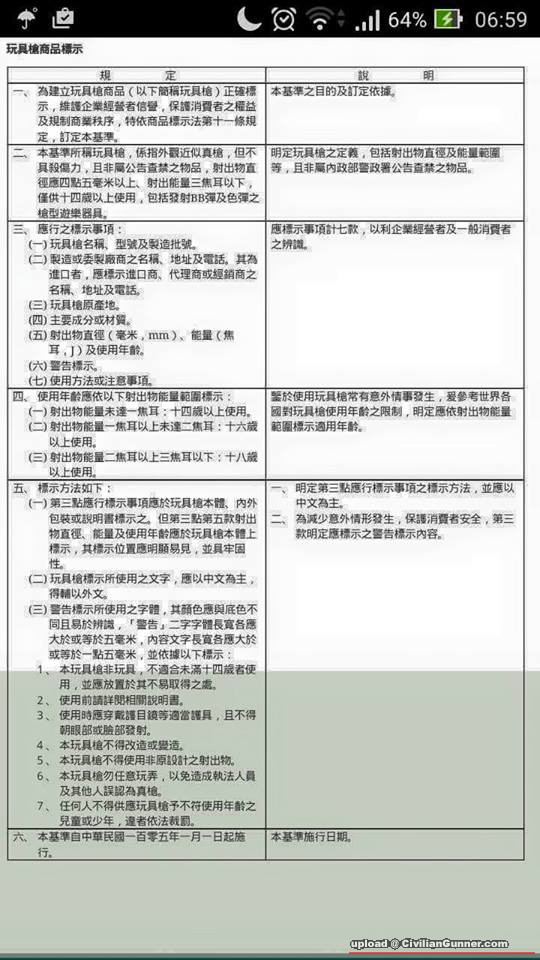
而家先知台灣是3j以下是合法的!
一個什麼也不懂的老兵!!

TOP

台灣牌同台灣火都係咁辣
DIY : 紙上得來終覺淺, 絕知此事要躬身 !

《河湟有感》司空圖
一自蕭關起戰塵,河湟隔斷異鄉春。漢兒盡作胡兒語,卻向城頭罵漢人。

TOP

台湾焦耳既計算方式印象中...跟香港不一樣.
FBC1

TOP

用台灣嘅計法嘅上限,香港計有成六焦😁

TOP

加州新列仲得人驚

附件

image.jpeg (80.63 KB)

2-1-2016 16:09

image.jpeg

別人笑我太瘋癲 我笑他人看不穿

TOP

香港真係玩槍樂土
DIY : 紙上得來終覺淺, 絕知此事要躬身 !

《河湟有感》司空圖
一自蕭關起戰塵,河湟隔斷異鄉春。漢兒盡作胡兒語,卻向城頭罵漢人。

TOP

證明臺仔同牛仔係老死!

TOP

引用:
原帖由 jacko 於 2-1-2016 16:09 發表
加州新列仲得人驚
真槍噴到咁會點呢?

TOP

引用:
原帖由 Tango1997 於 2-1-2016 20:19 發表

真槍噴到咁會點呢?
燒槍管.
FBC1

TOP

發新話題